| 性別 | 男性 | 女性 | 合計 |
|---|---|---|---|
| 度数 | 6,452 | 4,743 | 11,195 |
| % | 58% | 42% | 100% |
| 年代 | 10代 | 20代 | 30代 | 40代 | 50代 | 60代 | 70代 | 合計 |
|---|---|---|---|---|---|---|---|---|
| 度数 | 9 | 116 | 651 | 1,605 | 3,234 | 3,403 | 2,177 | 11,195 |
| % | 0% | 1% | 6% | 14% | 29% | 30% | 19% | 100% |
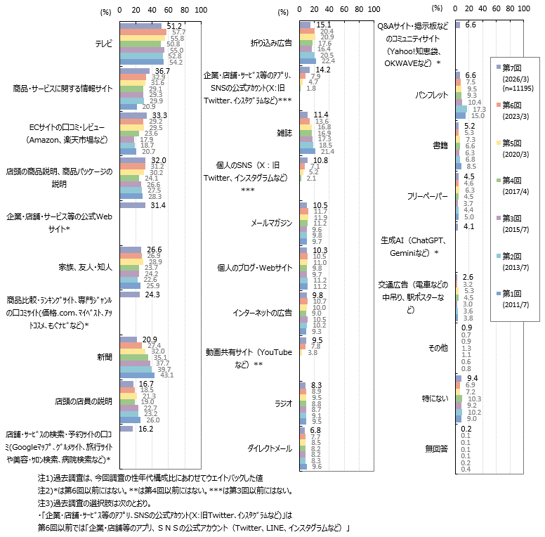
【Q1.(全員)あなたは、商品・サービス・店舗などを購入・利用する際に、どのような情報源の情報を重視しますか。(複数回答可)】
商品・サービス購入・利用時に重視する情報源は「テレビ」51.2%、「商品・サービスに関する情報サイト」36.7%、「ECサイトの口コミ・レビュー(Amazon、楽天市場など)」「店頭の商品説明、商品パッケージの説明」「企業・店舗・サービス等の公式Webサイト」各3割強です。
過去調査と比べ「新聞」「雑誌」などが減少傾向です。
インターネットに関する項目は、「ECサイトの口コミ・レビュー(Amazon、楽天市場など)」は女性の方がやや比率が高く、女性30~40代で特に高くなっています。女性10~30代では1位、女性40~50代では2位の項目です。
「個人のSNS(X:旧Twitter、インスタグラムなど)」「動画共有サイト(YouTubeなど)」などは若年層で高く、「企業・店舗・サービス等のアプリ、SNSの公式アカウント(X:旧Twitter、インスタグラムなど)」は女性若年層での比率がやや高い傾向です。
インターネット以外では、「店頭の商品説明、商品パッケージの説明」「家族、友人・知人」などは女性の方が比率が高く、高年代層でやや高い傾向です。男性若年層での比率が低くなっています。
「テレビ」「新聞」「折り込み広告」などは高年代層での比率が高く、若年層で低い傾向です。
【Q2.(全員)あなたは、商品・サービス・店舗などを購入・利用する際、インターネット上の口コミ情報(※)をどの程度参考にしますか。口コミ情報を利用しない人は6を選んでください。※インターネット上のコミュニティサイトやブログ、SNS、ショッピングサイトなどに書き込まれる商品・サービス・店舗などの情報や感想・レビュー】
商品・サービスの購入・利用時にネット上の口コミ情報を参考にする人(「かなり参考にする」「まあ参考にする」の合計)は、全体の約56%です。2013年以降微増傾向となっています。
参考にする人の比率は女性の方が高く、女性10~40代ではいずれも7割を超えています。
70代では口コミを参考にする人が4割強と低く、また、「インターネット上の口コミ情報は利用しない」が他の層よりやや高くなっています。
【Q3.(Q2で1~5とお答えの、インターネット上の口コミ情報を利用する方)あなたは、どのような商品・サービス・店舗を購入・利用するときに、インターネット上の口コミ情報を参考にしますか。(複数回答可)】
【Q4.(Q2で1~5とお答えの、インターネット上の口コミ情報を利用する方)あなたは、どのような場面でインターネット上の口コミ情報を参考にしますか。(複数回答可)】
【Q5.(Q2で1~5とお答えの、インターネット上の口コミ情報を利用する方)あなたが、商品・サービス・店舗などの購入・利用にあたってインターネット上の口コミ情報を参考にするとき、どのようなサイトやアプリの情報をよく見ますか。(複数回答可)】
【Q6.(Q2で1~5とお答えの、インターネット上の口コミ情報を利用する方)あなたが、インターネット上の口コミ情報が信頼できると感じるのは、どのような場合ですか。(複数回答可)】
【Q7.(Q2で1~5とお答えの、インターネット上の口コミ情報を利用する方)あなたの、インターネット上の口コミ情報についての信頼度をお聞かせください。】
【Q8.(Q2で1~5とお答えの、インターネット上の口コミ情報を利用する方)インターネット上の口コミ情報に関して、あなたの行動として、次のようなことはありましたか。(複数回答可)】
【Q9.(Q2で1~5とお答えの、インターネット上の口コミ情報を利用する方)あなたがインターネット上の口コミ情報やレビューを見て、参考になった・良い選択ができたと感じた経験があれば、具体的にお聞かせください。】
2023年03月
■商品・サービス購入時にネット上の口コミ情報を参考にする人は全体の約55%。口コミ情報の書き込みをする人は3割強。
■口コミ情報を参考にする人のうち「価格.com」「オンラインショッピングサイト・アプリのレビュー」が各4割弱、「食べログ」が3割弱、「YouTubeなど動画共有サイト」「ぐるなび」が各2割弱。口コミ情報を参考に購入するのは、「家電製品、AV機器」「パソコンなどコンピュータ関連機器」「宿泊、旅行」「飲食店」「食料品」などが3~4割。
■インターネットの口コミ情報利用者が信頼できると感じるのは、「口コミ件数が多い」が3割強、「同じ評判の口コミをいろいろな人が書いている」「内容が具体的・わかりやすい」「おすすめや良い点だけでなく良くない点についても書かれている」が各3割弱。ネットの口コミ情報利用者のうち、ネット上の口コミ情報を信頼している人は4割弱、信頼していない人は1割強。
■「口コミ情報での評判がよい方を買った」、買うかどうか迷っていたが口コミ情報をみて「買うことを決めた」「買うことをやめた」などが各3割前後で、商品購入決定への口コミ情報の影響がうかがえる。
2020年03月
■商品・サービス購入時にネット上の口コミ情報を参考にする人は全体の6割弱。口コミ情報の書き込みをする人は約35%。
■口コミ情報を参考にする人のうち「価格.com」を見る人が5割弱、「Amazonのカスタマーレビュー」「その他オンラインショッピングサイト・アプリのレビュー」「食べログ」「ぐるなび」などが各3~4割。「Twitter」などは若年層での比率が高い。口コミ情報を参考に購入するのは、家電製品や宿泊・旅行、パソコン、飲食店などが3~4割。
■インターネットの口コミ情報が信頼できると感じるのは、「口コミ件数が多い」「おすすめや良い点だけでなく良くない点についても書かれている」「内容が納得できる」「同じ評判の口コミをいろいろな人が書いている」が、口コミ情報利用者の各3割前後。
■買うかどうか迷っていたが口コミ情報をみて「買うことを決めた」「買うことをやめた」、「口コミ情報での評判がよい方を買った」などが各3割強で、商品購入決定への口コミ情報の影響がうかがえる。
2017年04月
■商品・サービス購入時にネット上の口コミ情報を参考にする人は6割弱。口コミ情報の書き込みをする人は4割弱。
■口コミ情報を参考にする人がよく見るのは「価格.com」「amazonのカスタマーレビュー」「食べログ」「ぐるなび」など。口コミ情報を参考にして購入する商品・サービスは家電製品やパソコンの他、宿泊・旅行などが上位
■商品・サービスを購入・利用したくなる口コミ情報は「口コミ件数が多い」「同じ評判の口コミをいろいろな人が書いている」など
■「買うかどうか迷っていたが口コミ情報をみて買うことを決めた」「口コミ情報での評判がよい方を買った」「口コミ情報をみて買うことをやめた」などが各3~4割で、商品購入決定への口コミ情報の影響がうかがえる
2025年04月
■通信販売利用経験者のうち、1年以内「インターネット(パソコン)」での通販利用者は7割強で、過去調査より減少傾向。そのうち年間10回以上利用者は5割弱。スマートフォン・携帯電話での1年以内通販利用者は5割強で、過去調査と比べ増加傾向。そのうち年間10回以上利用者は4割弱、女性の方が利用頻度が高い傾向。
■直近1年間のパソコンでのオンラインショッピング経験者の購入商品は「食料品、飲料、アルコール」が5割強、「衣料品」が4割強、「書籍・雑誌・コミック」が3割強。
■スマートフォン・携帯電話でのオンラインショッピング直近1年間経験者の購入商品は「食料品・飲料・アルコール」「衣料品」が各40%台、「衣類小物、装飾品」「生活用品「化粧品、美容用品」「書籍・雑誌・コミック」「健康食品、サプリメント、医薬品等」がそれぞれ20%台後半。パソコンでの順位と比べ「衣類小物、装飾品」「化粧品、美容用品」などの順位が上位、「家電製品、AV機器等」などの順位が下位となっている。
■オンラインショッピング直近1年間利用者のサイト重視点は「送料が安い・無料」「商品価格」「豊富な品揃え」が各6割強~7割強。店頭ではなくオンラインショッピングで購入する場面は「価格が安い」が直近1年間利用者の6割強、「ポイントで商品が買える」が4割強、「クーポンやキャンペーン」「持ち帰りしにくいもの」「配送料が割安」「手に入りにくい商品・サービスの購入・利用」などが各3割前後。
2023年08月
■飲食店情報検索時の情報源は「インターネット」が7割強、「家族や友人、知人」が3割強、「街頭で、実際に店を見て」「テレビ番組・CM」が各20%台。ネットでの飲食店情報検索者が利用するサイト・アプリは「食べログ」「ぐるなび」が各50%台、「ホットペッパーグルメ」が約35%。「ぐるなび」は過去調査と比べ減少傾向。
■飲食店情報サイト・アプリ利用者時の重視点は「検索方法のわかりやすさ」が3割強、「登録店舗数の多さ」「口コミの信頼性」「店内・外観や料理の写真の充実度」「ページ・情報の見やすさ」が各3割弱。
■飲食店情報サイト・アプリでの利用情報は「お店の場所」が約75%、「価格帯」「料理のジャンル」「メニュー・品書き」「営業時間・定休日」などが各6割前後。サイト・アプリ利用目的は「食べたいメニューのある店を探す」「条件にあう店を探す」が各40%台、「出かけたことのない地域にある店を探す」「場所を知りたい」「行く前に調べたい」が各30%台。
■飲食店情報サイト・アプリ利用者の、評価・点数やランキングが信頼できる人の比率は5割弱、信頼できない人は1割弱。飲食店利用時に口コミ情報を参考にする人は全体の5割強、女性の方が比率が高い。
※ご希望の調査結果がない場合は、検索することで見つかることがあります。
ネット上の口コミ情報
¥2,200 ~ ¥66,000
2023年03月 ■商品・サービス購入時にネット上の口コミ情報を参考にする人は全体の約55%。口コミ情報の書き込みをする人は3割強。 ■口コミ情報を参考にする人のうち「価格.com」「オンラインショッピングサイト・アプリのレビュー」が各4割弱、「食べログ」が3割弱、「YouTubeなど動画共有サイト」「ぐるなび」が各2割弱。口コミ情報を参考に購入するのは、「家電製品、AV機器」「パソコンなどコンピュータ関連機器」「宿泊、旅行」「飲食店」「食料品」などが3~4割。 ■インターネットの口コミ情報利用者が信頼できると感じるのは、「口コミ件数が多い」が3割強、「同じ評判の口コミをいろいろな人が書いている」「内容が具体的・わかりやすい」「おすすめや良い点だけでなく良くない点についても書かれている」が各3割弱。ネットの口コミ情報利用者のうち、ネット上の口コミ情報を信頼している人は4割弱、信頼していない人は1割強。 ■「口コミ情報での評判がよい方を買った」、買うかどうか迷っていたが口コミ情報をみて「買うことを決めた」「買うことをやめた」などが各3割前後で、商品購入決定への口コミ情報の影響がうかがえる。
ネット上の口コミ情報
¥2,200 ~ ¥66,000
2020年03月 ■商品・サービス購入時にネット上の口コミ情報を参考にする人は全体の6割弱。口コミ情報の書き込みをする人は約35%。 ■口コミ情報を参考にする人のうち「価格.com」を見る人が5割弱、「Amazonのカスタマーレビュー」「その他オンラインショッピングサイト・アプリのレビュー」「食べログ」「ぐるなび」などが各3~4割。「Twitter」などは若年層での比率が高い。口コミ情報を参考に購入するのは、家電製品や宿泊・旅行、パソコン、飲食店などが3~4割。 ■インターネットの口コミ情報が信頼できると感じるのは、「口コミ件数が多い」「おすすめや良い点だけでなく良くない点についても書かれている」「内容が納得できる」「同じ評判の口コミをいろいろな人が書いている」が、口コミ情報利用者の各3割前後。 ■買うかどうか迷っていたが口コミ情報をみて「買うことを決めた」「買うことをやめた」、「口コミ情報での評判がよい方を買った」などが各3割強で、商品購入決定への口コミ情報の影響がうかがえる。
ネット上の口コミ情報
¥2,200 ~ ¥66,000
2017年04月 ■商品・サービス購入時にネット上の口コミ情報を参考にする人は6割弱。口コミ情報の書き込みをする人は4割弱。 ■口コミ情報を参考にする人がよく見るのは「価格.com」「amazonのカスタマーレビュー」「食べログ」「ぐるなび」など。口コミ情報を参考にして購入する商品・サービスは家電製品やパソコンの他、宿泊・旅行などが上位 ■商品・サービスを購入・利用したくなる口コミ情報は「口コミ件数が多い」「同じ評判の口コミをいろいろな人が書いている」など ■「買うかどうか迷っていたが口コミ情報をみて買うことを決めた」「口コミ情報での評判がよい方を買った」「口コミ情報をみて買うことをやめた」などが各3~4割で、商品購入決定への口コミ情報の影響がうかがえる
オンラインショッピングの利用
¥2,200 ~ ¥66,000
2025年04月 ■通信販売利用経験者のうち、1年以内「インターネット(パソコン)」での通販利用者は7割強で、過去調査より減少傾向。そのうち年間10回以上利用者は5割弱。スマートフォン・携帯電話での1年以内通販利用者は5割強で、過去調査と比べ増加傾向。そのうち年間10回以上利用者は4割弱、女性の方が利用頻度が高い傾向。 ■直近1年間のパソコンでのオンラインショッピング経験者の購入商品は「食料品、飲料、アルコール」が5割強、「衣料品」が4割強、「書籍・雑誌・コミック」が3割強。 ■スマートフォン・携帯電話でのオンラインショッピング直近1年間経験者の購入商品は「食料品・飲料・アルコール」「衣料品」が各40%台、「衣類小物、装飾品」「生活用品「化粧品、美容用品」「書籍・雑誌・コミック」「健康食品、サプリメント、医薬品等」がそれぞれ20%台後半。パソコンでの順位と比べ「衣類小物、装飾品」「化粧品、美容用品」などの順位が上位、「家電製品、AV機器等」などの順位が下位となっている。 ■オンラインショッピング直近1年間利用者のサイト重視点は「送料が安い・無料」「商品価格」「豊富な品揃え」が各6割強~7割強。店頭ではなくオンラインショッピングで購入する場面は「価格が安い」が直近1年間利用者の6割強、「ポイントで商品が買える」が4割強、「クーポンやキャンペーン」「持ち帰りしにくいもの」「配送料が割安」「手に入りにくい商品・サービスの購入・利用」などが各3割前後。
飲食店情報の検索
¥2,200 ~ ¥66,000
2023年08月 ■飲食店情報検索時の情報源は「インターネット」が7割強、「家族や友人、知人」が3割強、「街頭で、実際に店を見て」「テレビ番組・CM」が各20%台。ネットでの飲食店情報検索者が利用するサイト・アプリは「食べログ」「ぐるなび」が各50%台、「ホットペッパーグルメ」が約35%。「ぐるなび」は過去調査と比べ減少傾向。 ■飲食店情報サイト・アプリ利用者時の重視点は「検索方法のわかりやすさ」が3割強、「登録店舗数の多さ」「口コミの信頼性」「店内・外観や料理の写真の充実度」「ページ・情報の見やすさ」が各3割弱。 ■飲食店情報サイト・アプリでの利用情報は「お店の場所」が約75%、「価格帯」「料理のジャンル」「メニュー・品書き」「営業時間・定休日」などが各6割前後。サイト・アプリ利用目的は「食べたいメニューのある店を探す」「条件にあう店を探す」が各40%台、「出かけたことのない地域にある店を探す」「場所を知りたい」「行く前に調べたい」が各30%台。 ■飲食店情報サイト・アプリ利用者の、評価・点数やランキングが信頼できる人の比率は5割弱、信頼できない人は1割弱。飲食店利用時に口コミ情報を参考にする人は全体の5割強、女性の方が比率が高い。